-
الهاتف
+86-13486831323
-
عنوان
غرفة 607-2، مبنى 5، واندا بلازا، رقم 1188، طريق يونغدينغ، شارع يونغ تشونغ، لونغوان، ونزهو، تشجيانغ، الصين
-
البريد الإلكتروني
صمامات لأتمتة المباني وصناعة التدفئة والتهوية وتكييف الهواء


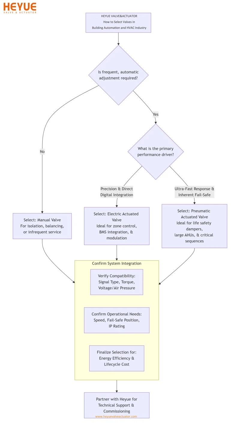
لأكثر من 10 سنوات، تخصصت Heyue في تقديم -صمامات يدوية وكهربائية وهوائية دقيقة لتلبية المتطلبات الفريدة لأتمتة المباني وتطبيقات التدفئة والتهوية وتكييف الهواء (HVAC)، والتي تتطلب صمامات توازن بين التحكم الدقيق والموثوقية وقابلية التوسع والتكامل السلس مع الأنظمة البيئية للمباني الذكية.
تعمل صمامات Heyue على تحسين أداء النظام مع دعم عمليات البناء المستدامة والذكية. أدناه، نعرض بالتفصيل توصيات الخبراء بشأن اختيار الصمامات.

|
أوصت صمامات Heyue بورقة الاختيار في أتمتة المباني وصناعة التدفئة والتهوية وتكييف الهواء |
|||
|
التطبيق / الحاجة |
الوظيفة الأساسية |
نوع الصمام والمشغل الموصى به |
الأساس المنطقي الرئيسي وميزة Heyue |
|
عزل النظام الرئيسي والموازنة اليدوية |
عمليات إيقاف التشغيل غير المتكررة-، أو موازنة النظام الأولية، أو النسخ الاحتياطي. |
صمام الكرة اليدوي أو صمام التوازن اليدوي. |
البساطة والفعالية-من حيث التكلفة. توفر صمامات Heyue معايرة دقيقة لتحقيق التوازن الهيدروليكي، مما يضمن توزيع التدفق المتساوي من البداية. |
|
منطقة التحكم في المستوى-(صناديق VAV، وحدات FCU) |
تعديل تدفق الهواء أو تدفق المياه على أساس درجة حرارة المنطقة. |
مشغل كهربائي على مخمد أو صمام كهربائي ثنائي الاتجاه/ثلاثي الاتجاه. |
تحكم رقمي دقيق ومباشر. تستقبل مشغلاتنا الكهربائية إشارات 0-10 فولت أو 2-10 مللي أمبير من منظم حرارة الغرفة أو BMS، مما يوفر تعديلًا دقيقًا وسريع الاستجابة لتوفير الراحة وتوفير الطاقة. |
|
التحكم في مصنع التبريد/الغلايات |
تعديل التدفقات الكبيرة للتحكم في درجة حرارة الماء البارد أو الساخن. |
صمام تعديل كهربائي (نمط الكرة الأرضية أو الكرة) مع مشغل -عالي الخدمة. |
دقة وموثوقية عالية للأحمال الحرجة. تم تصميمه للتعامل مع الضغوط التفاضلية العالية وتوفير تحكم مستقر، والتكامل بسلاسة مع نظام إدارة المباني على مستوى المصنع - لتحقيق التسلسل الأمثل للمعدات. |
|
سريع-تسلسلات التمثيل (المقتصدات، الضغط) |
الفتح/الإغلاق السريع لمخمدات الهواء الخارجية أو مخمدات التحكم في الدخان. |
مشغل هوائي على صمام كروي أو صمام كروي هوائي. |
سرعة فائقة وآمن من الفشل-. توفر الخصائص الهوائية أسرع استجابة. تتحرك نماذج الإرجاع الزنبركية- تلقائيًا إلى موضع آمن (على سبيل المثال، مغلق) عند فقدان الهواء، وهو أمر بالغ الأهمية لسلامة الحياة وحماية الطاقة. |
|
مخمدات معالجة الهواء ذات الحجم الكبير (AHU). |
التحكم في أقسام الهواء المختلط والهواء الراجع وهواء العادم. |
مشغل هوائي (للمخمدات الكبيرة ذات عزم الدوران العالي-) أو مشغل كهربائي (للتطبيقات القياسية). |
هوائي: الأفضل للمخمدات الكبيرة جدًا التي تتطلب عزم دوران عاليًا. كهربائي: مثالي للتحكم المتكامل في حالة عدم توفر مصدر الهواء. تعمل تصميماتنا المعيارية على تبسيط عملية التثبيت والربط. |
|
مشعبات لوحة التدفئة / الأرضية المشعة |
التحكم في منطقة حلقات المياه ذات درجة الحرارة المنخفضة-. |
المحرك الكهربائي الحراري (محتوي ذاتيًا) على الصمامات المتعددة. |
مدمجة وموثوقة ومستقلة. لا يتطلب أي وحدة تحكم خارجية. يعمل على أساس إشارة الحرارة المتكاملة. توفر مشغلات Heyue التشغيل الهادئ وعمر الخدمة الطويل. |